爱可生 SQLShift 以 AI 定义数据库迁移新范式,入选权威产业报告
近日,亿欧智库发布的《2025信创产业发展趋势及50强报告》为我们揭示了破题之道。该报告不仅深入洞察了信创产业的发展趋势,更将爱可生 SQLShift 数据库智能迁移平台作为关键实践案例进行详细剖析。报告明确指出,以 AI 驱动的自动化迁移工具正成为打通信创替代“最后一公里”、加速全产业落地的核心赋能器。
前景广阔:AI 迁移工具——信创规模化落地的“关键拼图”
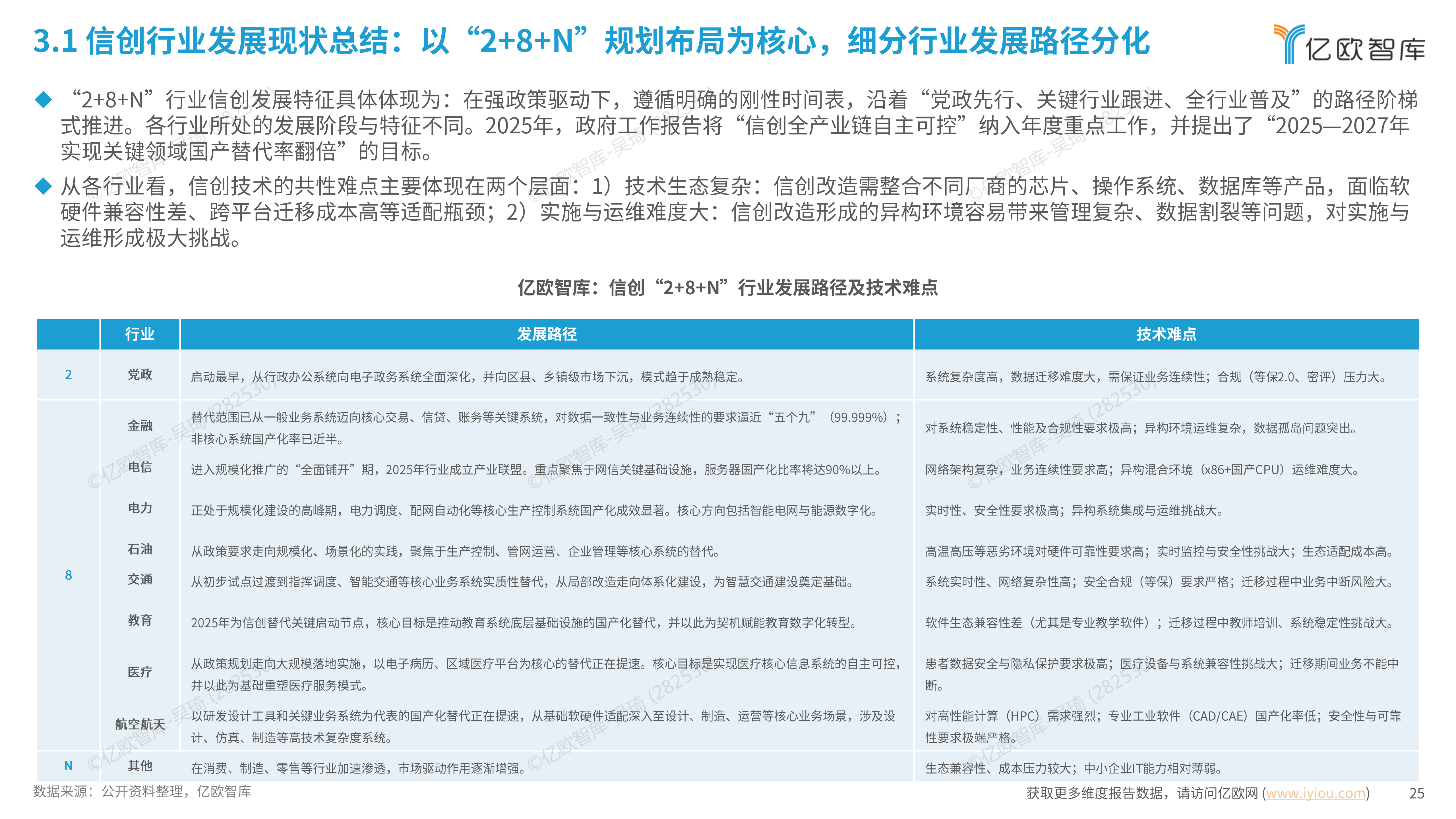
报告预测,至2025年,信创建设将从党政、金融、电信等先行领域,全面渗透至能源、交通、医疗、教育等 N 个行业。然而,各行业在推进信创过程中普遍面临两大共性痛点:
- 技术生态复杂:芯片、操作系统(OS)、数据库等软硬件组合千差万别,适配兼容挑战巨大。
- 实施运维难度高:尤其是数据库迁移环节,涉及业务逻辑复杂、数据一致性要求极高,传统人工方式成本高昂、周期漫长且风险不可控。

在此背景下,专业、智能、自动化的数据库迁移工具已不再是“可选项”,而是决定信创替代成败与效率的关键“必需品”。**爱可生 SQLShift 的入选,正是报告这一判断的实践印证。**它不直接参与底层数据库的竞争,而是站在生态层面,为所有国产数据库的规模化应用扫清最大障碍,其市场前景与战略价值不言而喻。
爱可生 SQLShift :不做“替代者”,而做“赋能者”

爱可生精准定位于信创生态的“赋能者”与“连接器”。SQLShift 的核心使命,是解决信创替代中最棘手、最耗资源的数据库迁移环节,让企业能够专注于业务创新,而非陷入底层改造的泥潭。
- AI 内核,智破核心难关:SQLShift 深度融合AI技术,专门攻克存储过程、函数等复杂业务逻辑对象的自动转换难题。它将资深 DBA 的专家经验产品化、算法化,实现从 Oracle、SQL Server 等主流数据库向 OceanBase、GaussDB 等国产数据库的高准确率、可解释的智能转换,一举解决“不敢转、不会转、转不对”的终极焦虑。
- 效率革命,拉升替代ROI:报告引用某三甲医院案例显示,SQLShift 将原需10天的人工迁移任务压缩至4小时,转换成功率超过85%,人工工作量减少约70%。
这意味着信创替代的时间成本和试错风险呈数量级下降,项目整体投资回报率显著提升。 - 生态中立,助力百花齐放:SQLShift 支持多种源端与目标数据库,其价值在于赋能整个国产数据库生态。它帮助用户根据自身业务特性,更自由、更安心地选择最适合的国产数据库产品,并确保迁移过程平滑无忧,从而促进了信创技术路线的多元繁荣与健康发展。
此次入选亿欧智库报告,是对爱可生赛道选择前瞻性和技术解决方案实用性的双重肯定。它标志着产业界已形成共识:信创的成熟不仅需要优秀的底层产品,同样需要强大的上层工具链和生态服务能力来保障落地。
展望未来,随着信创替代向更多行业的核心生产系统纵深发展,数据库迁移的复杂度与需求量将同步激增。爱可生将继续深化 AI 在数据库生态领域的应用,将 SQLShift 打造为信创替代进程中不可或缺的标准化、智能化基础设施工具,与国产数据库厂商、集成商、最终用户携手,共同加速构建安全、高效的自主可控数字新时代。
🎁限时福利
前100名点击 此处 或参考下面的方式领取30天存储过程转换额度,
1. 点击右上角的“免费试用”,注册并登录到SQLShift

2. 登录进SQLShift,点击左下角的“领取额度”
- 输入兑换码:83103ce2-9167-439c-a03c-532c911fb516
- 成功领取额度 10 次,有效期 30 天。
